欢迎来到北京康高特 - 只为给你更好的测试体验,只为让我们成为更好的自己! English 中文

telphone

OPTIMA7烟气分析仪工作原理

来源:8868登陆入口 发布时间:2017-08-17 16:24:22 作者: 浏览次数:3404次 分类:技术文章

         OPTIMA7烟气分析仪是由 MRU GmbH 生产,德国MRU公司位于 74172 NSU-Obereisesheim, 是一个中型德国公司,从 1984 年开始致力于研制,生产和销售 品质的烟气分析仪 ,MRU 不仅生产标准的烟气分析仪器,也可根据客户的要求定制产品。

OPTIMA7
       OPTIMA7由内置的气体采样泵通过采样探管和采样管线从烟道内抽取烟气样气,烟气样气被汽水分离器脱水和烟尘过滤,仪器内部的电化学传感器测量这些样气内各气体组分的浓度。
       烟气压力和温度在采样探管的前端测量。


       
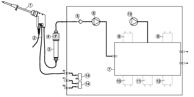
1.气体流动图

       带 CO 清洗泵的OPTIMA7气体流动框图
OPTIMA7气体流动框图
       序号 描述
       (1):采样探管
       (2):采样软管
       (3):汽水分离器
       (4):星型过滤器
       (5):单向阀
       (6):气泵
       (7):传感器腔
       (8):O 2 -传感器
       (9):2 号位传感器
       (10):3 号位传感器
       (11):4 号位传感器
       (12):5 号位传感器
       (13):CO 清洗泵
       (14):压力传感器

       电化学传感器原理

       样气的氧含量测量采用两电极电化学传感器;
       毒性气体比如一氧化碳(CO), 一氧化氮 (NO), 二氧化氮(NO2), 二氧化硫 (SO2)和硫化氢(H2S)采用三电极传感器;.
       电化学传感器采用气体扩散技术;这个技术的优点是输出信号与被分析气体的体积浓度(% or ppm)成线性比例关系;
       三个电极包括: S (测量电极), C (负电极) and R (参比电极).
OPTIMA7烟气分析仪
       当被测气体到达测量电极时,在电极表面发生氧化或还原反应, (例如 CO, H2S, SO2, NO,H2)
       例如: CO 传感器
       CO 在测量电极发生的反应如下:
           CO + H2O -> CO2 + 2H+ + 2e-
       在负电极发生的反应如下:r:
           ½ O2 + 2H+ + 2e- -> H2O
       通过测量反应产生的电流 (A 级) 和微处理器处理,可以得到被测气体的浓度。

相关产品